Medical Office Workflow Diagram
One important caveat is that some of the tasks such as the collectioncollation of records are arranged in a non contiguous way. Figure figure1 1 depicts the workflow diagram of this physicians office using a uml activity diagram.
Workflow redesign for ehr implementation.
Medical office workflow diagram. This medical services flowchart template presents one method of office organization. Workflows represent how work actually gets done not the protocols that have been established. A streamlined workflow will naturally improve employee productivity.
Products solutions samples buy replace visio. Managing a medical or dental office can be hectic between trying to juggle phone calls patients doctors and staff. Ideal medical practice workflow.
Having a well documented process can help clarify the flow of activity so everyone understands where their role fits in. A medical office without efficient ways to perform necessary job duties cannot perform them effectively. History financial screening new patient.
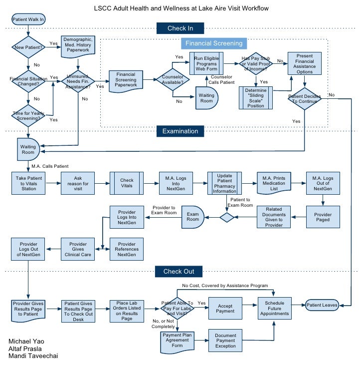
A process called value stream mapping can help practices identify workflow inefficienciesfor example. Medical office workflow chart. Lscc adult health and wellness at lake aire visit workflow patient walk in check in demographic yes med.
Improving patient flow john burgher. An inefficient workflow is a problem in any business. Primary care practice facilitation curriculum module 10 m10 3 module 10.
The workflow diagrams are commutative and make analyzing much more efficient for any business group or individual. Use pre defined table columns to represent process metrics and metadata and customize by adding new columns. Use this process map template to capture and visualize your process requirements.
The front office staff medical assistant and nurse are now able to refill prescriptions and answer questions because of previous guidelines set up. Clinic workflow diagram 1. W o rkflow is defined as a series of steps frequently performed by different staff members and often dependent on related workflows that accomplishes a particular task.
Mala ramaiah md ms a research associate. Guide to help you improve your medical office workflow medical business systems. Healthcare management workflow diagrams solution contains large set of syndromes and other disorders are used in medicine and medical practice.
It is a graphical illustration of sequence of steps which makes comprehending much easier. Workflow and productivity are essential for the success of the medical office. Then export the data using the table tools design tab to automatically create a basic flowchart data visualizer diagram.
Specify process steps and connections in a structured format. In doctors offices workflow inefficiencies create longer waits for patients frustration for office staff and burnout for physicians. Companies use it all the time for visualizing the steps that need to be implemented.
Workflow and electronic health records in small medical practices.
Healthcare Management Workflow Diagrams Uml Class Diagram Example
Medical Billing Process Of Health Insurance Cycle Flow Chart Steps
49 Flow Charts Examples Samples Examples
Exploring The Fundamentals Of Medical Billing And Coding
Design And Implementation Of A Patient Appointment And Scheduling System
Ehr Interoperability The Structured Data Capture Initiative
Online Data Flow Diagram Maker
Guide To Help You Improve Your Medical Office Workflow
Making Every Minute Count Tools To Improve Office Efficiency Fpm
Module 10 Mapping And Redesigning Workflow
An Example Domain Model For The Hospital Management System Is
Sales Process Flowchart Template Lucidchart
Gdpr Data Flow Diagram Template Call Us On 44 0 1432 617 006
Download Free Workflow Templates Smartsheet
Data Flow Diagram Examples And Templates Lucidchart
Drug Channels Follow The Vial The Buy And Bill System For
Revenue Cycle Management Process Flow Revenuecyclemanagement
44 Flow Chart Templates Free Sample Example Format Download
Doctor Appointment System Dataflow Diagram Dfd Freeprojectz
49 Flow Charts Examples Samples Examples
Medical Records Management Manual Chapter 3
Workflow Diagram Template Flowchart Templates Amp Examples Download
Ehr Workflow Toolkit For Physician Practices Developed By Margret



0 Response to "Medical Office Workflow Diagram"
Post a Comment